资料

NEWS

您现在的位置:首页 > 资料管理 > 选购方法

Tissue Cytometry技术在 经内分泌前列腺癌临床样本分

发布时间:2026/03/26 10:36:30 发布厂商:缇基(北京)科技有限公司 >> 进入该公司展台

经过雄激素受体(AR)通路抑制剂的广泛治疗后,晚期前列腺癌(PCa)常出现治疗抵抗。在这些去势抵抗性前列腺癌(CRPC)中,约 20% 会发生转分化,至少部分呈现神经内分泌(NE)相关的组织学和分子特征,因此被称为神经内分泌前列腺癌(NEPC)。其临床预后极差,且目前除铂类化疗外缺乏有效治疗手段,亟需明确其转化机制并开发靶向疗法。


publication.png

2025年7月,美国埃默里大学医学泌尿外科Jindan Yu团队在nature genetics发表题为“NKX2-1 drives neuroendocrine transdifferentiation of prostate cancer via epigenetic and 3D chromatin remodeling”文章。本研究揭示了一个由NKX2-1调控的转录因子层级网络,该网络在调控染色质重塑和驱动管腔型前列腺癌向神经内分泌型转化中发挥关键作用,并为缓解NEPC提供了具有潜力的治疗方向。

本研究发现,NEPC与CRPC肿瘤具有显著不同的三维染色质结构,这种结构差异可通过经历神经内分泌转化(NET)的同源细胞系重现。机制上,FOXA2等先锋因子会率先结合神经内分泌增强子,介导区域DNA去甲基化并诱导神经转录因子(TF)NKX2-1的表达。NKX2-1优先结合基因启动子,并通过染色质环化与结合在增强子上的FOXA2相互作用。NKX2-1在NEPC中高表达,且对前列腺癌的神经内分泌转化至关重要。NKX2-1/FOXA2复合物会进一步招募p300/CBP以激活神经内分泌增强子,而对p300/CBP的药物抑制能有效抑制神经内分泌基因表达并阻断NEPC肿瘤生长。

实验部分

Tissue Cytometry技术主要用于免疫组化(IHC)和苏木精-伊红(H&E)染色图像的获取与定量分析:

1. 图像采集:利用TissueFAXS系统,对临床样本(组织芯片TMA、异种移植肿瘤组织)的IHC和H&E染色切片进行图像捕获,确保图像质量稳定且可追溯。

2. 定量分析:针对染色结果(NKX2-1、FOXA2、SYP等蛋白的表达),利用软件对染色强度(阴性、弱阳性、中度阳性、强阳性)和阳性细胞比例进行评分,生成客观的定量数据,为不同肿瘤亚型的标志物表达差异比较提供依据。

3. 结果验证:在验证NKX2-1和FOXA2在神经内分泌前列腺癌(NEPC)中的特异性表达、评估p300/CBP抑制剂对肿瘤标志物的抑制效果等关键实验中,该技术的定量分析结果成为结论的重要支撑。



1.png

Figure 5 通过 TissueGnostics 的 TissueFax Plus 获取临床 CRPC 组织芯片(TMA)中 NKX2-1 和 FOXA2 蛋白的免疫组化(IHC)图像,量化不同亚型(AR/NE、AR/NE、AR/NE、AR/NE)肿瘤的染色强度,验证二者在 AR/NE(NEPC)肿瘤中的特异性高表达。



2.png

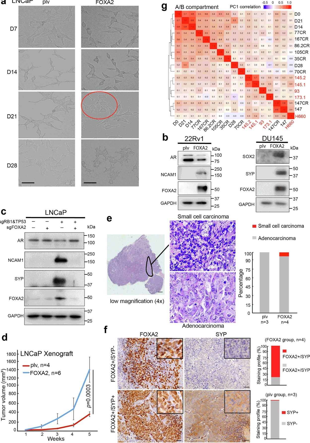
Extend Figure 2 捕获 FOXA2 过表达的 LNCaP 异种移植肿瘤中 FOXA2 和突触素(SYP)的 IHC 图像,分析 FOXA2/SYP、FOXA2/SYP细胞比例,验证肿瘤向神经内分泌表型的转化。



3.png

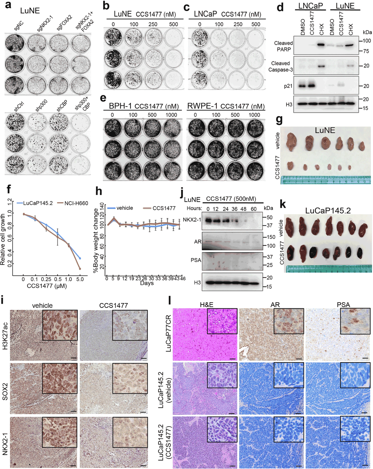
Extend Figure 10 分别获取 LuNE 异种移植肿瘤、LuCaP145.2 PDX 肿瘤中 H3K27ac、SOX2、NKX2-1、Ki-67 及 AR、PSA 的 IHC 图像,评估 p300/CBP 抑制剂(CCS1477)对肿瘤标志物表达的抑制效果。

肿瘤
抑制
实验
上一篇:杭荣 光电开关BJ3M-PDT-C
下一篇:压电式水位计技术参数

以上信息由企业自行提供,信息内容的真实性、准确性和合法性由相关企业负责,仪器仪表交易网对此不承担任何保证责任。
温馨提示:为规避购买风险,建议您在购买产品前务必确认供应商资质及产品质量。

首页| 关于我们| 联系我们| 友情链接| 广告服务| 会员服务| 付款方式| 意见反馈| 法律声明| 服务条款


在手机上查看